碧蓝幻想 手游码_《碧蓝幻想Relink》看二次元手游巨头如何打造动作游戏爽快体验 素颜才是甜美女孩的关键!,不要告诉别人
一、研究背景《碧蓝幻想Relink》(英语:Granblue Fantasy Relink)是由Cygames开发的RPG游戏,于2024年2月1日发布,登录Steam和PlayStation平台2月13日,官方宣布游戏全球销量超过100万份。
截至2月28日,Steam平台共有2.3万条评论,好评率为90%,SteamDB数据显示其同时在线人数峰值达到了11.4万人
特别好评
SteamDB统计的玩家数据作为一款网页/手机游戏IP改编的买断制端游产品,其成绩与口碑都超出了人们的预期我们对游戏进行了体验,并对其亮点演出和独特的战斗及养成系统进行了拆解分析二、剧情阶段体验《碧蓝幻想Relink》的剧情非常热血且直白,总的来说就是“我”为了救被抓走的朋友一路过关斩将,最终不仅救回朋友还拯救了世界。
但游戏剧情阶段的体验却意外出色,原因在于做好了以下两方面的工作2.1 高质量动画演出本作中,从角色释放技能时的动画到充满史诗感的BOSS战剧情动画,无一不令人震撼Cygames凭借其强大的美术制作力,提升了玩家对游戏的初始评价。
通过高质量的演出动画充分调动了玩家情绪,使玩家更容易沉浸在游戏故事中,并对后续发展充满期待下面仅展示部分片段我方角色释放技能

注:GIF生成时出现了颜色异常现象且无法展示声效BOSS阶段变化动画
BOSS从人马形态变为人类形态
BOSS阶段变化时召唤神器2.2 紧凑的主线关卡安排游戏将90%的剧情和演出内容集中在前20小时的游戏时间内展现,毫不拖泥带水,让玩家一口气看完了所有精彩内容在这20小时内,剧情关卡的难度相对较低,大部分玩家都能顺利通过。
在20至40小时期间,通过隐藏结局吸引剧情向玩家继续游玩,并通过委托任务逐渐增加游戏难度,促使玩家开始重视角色养成,引导玩家由剧情驱动型逐渐转化为养成驱动型40小时后正式进入“刷刷刷”阶段,喜欢肝的玩家可以尽情享受。
同时,由于前40小时的体验足够好且游戏故事有一个圆满的结局,对角色养成不感兴趣的玩家即使离开也不会有太负面的情绪如果将《怪物猎人》系列的剧情推进节奏进行对比,可以得到如下示意图。
这种调整达到了扬长避短的效果,将游戏质量最高的动画演出前置,在最短时间内一口气呈现给玩家,既让原作IP粉丝大呼过瘾,也大大提高了泛用户的留存率更重要的是,它将怪物种类不足、重复刷取容易审美疲劳的问题留到了后面。
如果熟悉Cygames旗下手游的玩家应该已经感受到了,他们只是将自己擅长的内容/美术主导型手游的运营思路应用到了单机游戏中,便取得了不错的效果三、战斗机制3.1 角色技能《碧蓝幻想Relink》共有19名角色,每位角色都有独特的攻击动作和玩法机制。
每位角色根据其机制的不同,对应了不同的玩法及装备倾向玩家更换主控角色时,就像在《怪物猎人》中更换一种武器,可以获得完全不同的战斗体验这也是游戏后期玩家进行新角色养成(横向养成)的主要动力注:动图截取自角色攻略视频:B站-BV1Dm411Q7Uy。
夏洛特-持续输出
塞达-空中作战
珀西瓦尔-蓄力重击
拉卡姆-机枪速射3.2 队伍构成在本地(单机)模式下,玩家可以选择3名角色交给AI控制协助战斗。在线(联机)模式下,由4名玩家各自操作1名角色组成战斗队伍。
单机模式队伍构成3.3 通用战斗机制介绍昏厥槽与连锁攻击持续攻击敌人会使敌人昏厥槽(蓝槽)增加,昏厥槽蓄满时会打断BOSS当前动作并触发连锁攻击使用连锁攻击后能派生出适合当前角色的增益效果,例如夏洛特可在使用连锁攻击后直接进入金剑输出状态、娜露梅使用连锁攻击后可让下次蓄力速度激增。
敌人昏厥槽蓄满后的一段时间内无法重新积蓄,需等待昏厥槽由灰紫色状态变为亮蓝色状态才可重新积蓄。
释放你的双手,开启全新的游戏方式!【星界云手机】让你轻松体验云端托管手游的乐趣,搭配挂机脚本,24小时不间断游戏,让你尽情享受游戏的刺激与乐趣!
夏洛特连锁攻击后直接进入金剑状态
娜露梅连锁攻击后使后续蓄力速度激增奥义与奥义连锁角色在攻击命中或受击后,可以积累奥义槽奥义槽满时可以释放奥义(大招),造成大量伤害且能打断BOSS当前行动若此时队友的奥义槽足够,则可轮流释放奥义,达成奥义连锁。
参与连锁的队友数量越多,最终奥义连锁的伤害值就越高此外,玩家在其他队友释放奥义期间仍可对BOSS进行输出,奥义连锁除了伤害极高外还有不错的控制效果链接值与连锁时域通过连锁攻击等方式与队友配合,链接值将会上升,当达到100%且全队成员成功发动连锁攻击时,可进入连锁时域。
连锁时域中,敌人的行动会变得极为缓慢(类似子弹时间),我方角色的攻击大幅提升,能力冷却时间大幅缩减
BOSS状态槽BOSS受到伤害后状态槽会上升,达到最大后BOSS将进入Overdrive(狂暴)状态,能力值和使用招式都会得到增强此时再对BOSS造成伤害后,状态槽会逐渐减少,减至0时怪物会进入Break(破防倒地、长时间硬直)状态。
Overdrive
Break濒死状态&危机槽当角色生命值归零后会进入濒死(倒地)状态,暂时失去战斗能力等待一段时间或使用复活药后角色可满血复活继续战斗玩家连续按任意键或队友在附近救助可以缩短复活时间战场上有角色处于濒死状态时会消耗危机槽,当危机槽消耗完时战斗失败。
3.4 战斗体验分析如果说魂系游戏作为硬核动作游戏的代表,玩家的体验可以总结为“在刀尖上跳舞”,那么《碧蓝幻想Relink》可以说是走了另一个极端,给玩家的体验就是“简单爽快”我们将3.3中介绍的几个通用战斗机制整理总结成图,并分析出了如下3条战斗设计特点。
简化玩家目标,战斗易上手如果仔细拆分来看,《碧蓝幻想Relink》中的机制设计在动作类游戏中算是比较复杂的,很多玩了几十小时的玩家可能都不知道这些槽的具体增长条件是什么但从玩家体验来看,这套机制是非常容易上手的,因为玩家从头到尾只需要做好“持续进攻”这一件事,然后哪里亮了点哪里就可以充分利用所有的有利机制。
战斗容错率高,鼓励玩家更加激进的进攻角色HP归零仅会进入倒地状态,使用复活药或等待一小段时间后即可满血复活继续战斗死亡惩罚比《怪物猎人》系列的多次失败和魂系游戏的重新开始要低得多,这更加鼓励玩家放手进攻。
如果说魂系列考验的是玩家在保证生存的前提下抓住机会输出的能力,那《碧蓝幻想Relink》则是在考验玩家在BOSS动作干扰下最大化保持输出的能力持续不断的进攻奖励营造战斗爽快感从上面的分析中可以看到,《碧蓝幻想Relink》设计了多种对玩家进攻的奖励机制,其中有些是高频触发的小奖励,有些是通过长时间积攒产生的大奖励。
每种进攻奖励都会伴随有明显的UI动效、角色技能光效和特殊音效,持续不断地刺激玩家的感官当这些进攻奖励接连不断触发时,会产生持续不断的进攻爽快感

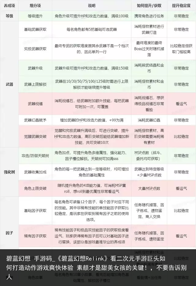
四、角色养成4.1 养成项介绍《碧蓝幻想Relink》相比于硬核动作游戏来说,更加重视数值养成。其单个角色的养成深度极深,且养成项非常细致,详见下面的养成项表格。
绿色底色代表玩家会优先培养的高性价比养成项;红色底色代表最后需要投入大量时间肝的、提升角色上限的养成项。各养成项对角色提升占比示意图如下:
注:占比数值未经严格计算,仅为示意用的约数4.2 养成体验分析通过上面的表格可以看出,《碧蓝幻想Relink》的养成项非常多且深入,设计思路非常手游化,甚至可以看成是将一款长线运营手游的养成模块直接套用的产物。
而这种长线养成思路恰好符合了刷子类玩家“一直有的刷”的核心需求每次刷都有收获游戏中虽然养成项种类繁多,但从提升稳定性的角度来看可以将其归为两类:稳定提升项(角色等级、武器等级、天赋树加点等)和概率提升项(稀有因子获取、稀有素材掉落等)。
这两者的结合使得玩家只要刷下去,就会有提升的养成体验稳定提升项确保了玩家每次完成任务后都会有提升感,即便当前的主控角色已经刷满,任务中获得的多余材料和点数还可以用于其他未刷满的角色概率提升项能让角色能力获得阶梯式的提升,玩家每次完成任务或进行因子炼成时都会抱着“出货”的期望。
如果小概率事件真的触发了那就是惊喜,如果没有触发,由于有稳定提升项的存在所以也不算亏有足够的内容可刷单角色养成深度足够深,稳定提升项本身就需要消耗较长时间刷取资源才能升满,概率提升项更是让角色毕业变得几乎不可能。
即便你不是那么追求完美,练成一名角色后,还有很多后备角色可以练玩家总能在游戏中找到让自己变得更强大的方法通过更换主控角色获得新体验在刷子类游戏中,玩家长时间使用同一套路进行机械式刷取后,难免会有想要尝试新套路的想法。
这时,玩家可以去练一个新的角色来获得截然不同的战斗和养成体验,就像暗黑类玩家会练不同BD的小号一样游戏中一共为玩家提供了19个特色鲜明、机制各异的角色,非常耐玩除此之外,老角色的练度还可以助力新角色的养成。
玩家既可以利用老角色打出的多余素材和MSP点数,快速提升新角色的基础养成项水平,帮助新角色快速成型,还可以直接将老角色变成AI队友,让其成为战斗中的强力助手总结前期体验极佳:游戏通过紧凑的关卡安排,将90%的剧情和高质量动画演出内容集中在前20小时内呈现,扬长避短,增加了玩家在剧情阶段体验的爽快感。
战斗爽快:战斗机制易上手且容错率高,通过多种特殊机制和音画效果营造战斗爽感角色养成深且广:手游般的养成项设计思路,恰恰符合了刷子类玩家“一直有的刷”的核心需求我们爬取了5011条中文评论并对其词频进行了分析,生成了词云图。
“战斗”、“爽”、“演出”、“刷”等词汇高频出现,也印证了这几方面的体验给玩家留下了深刻印象
【星界云手机】,让你的游戏体验更上一层楼!云端托管手游,挂机脚本助你24小时不间断游戏,让你在游戏中事半功倍,轻松升级打怪,成为游戏世界的领军者!
本站所有文章、数据、图片均来自互联网,一切版权均归源网站或源作者所有。
如果侵犯了你的权益请来信告知我们删除。邮箱:631580315@qq.com
